انشعاب و ادغام (Branching & Merging)

مدل ذهنی گیت
قبل از شروع کار با دستورات، باید بدانیم گیت در پشت صحنه چگونه فکر میکند.
اسنپشات نه تغییرات
گیت برخلاف بسیاری از سیستمهای قدیمی، تغییرات فایلها را ذخیره نمیکند. بلکه در هر کامیت، یک عکس کامل (Snapshot) از کل پروژه میگیرد.
- اگر فایلی تغییر نکرده باشد، گیت نسخه جدیدی نمیسازد، بلکه به نسخه قبلی لینک میدهد.
- تاریخچه گیت یک گراف است که هر کامیت به کامیت پدر خود اشاره میکند.
برنچ (Branch) چیست؟
بسیاری تصور میکنند برنچ یک کپی فیزیکی از پوشه پروژه است. اما در گیت:
یک برنچBranch فقط یک اشارهگرPointer متحرک و سبک (۴۱ بایت) به یک کامیت خاص است.
چرا برنچها سبک هستند؟
چون گیت فایلی را کپی نمیکند، ساختن برنچ چه برای یک پروژه کوچک و چه برای لینوکس کرنل، آنی (Instant) انجام میشود.
جعبهابزار مدیریت برنچها
در گیت، دستورات مربوط به برنچها را میتوان به چند دسته تقسیم کرد.
۱. مدیریت برنچها (git branch)
| دستور | کاربرد |
|---|---|
git branch | لیست کردن برنچهای محلی |
git branch -a | لیست کردن تمام برنچها (محلی و ریموت) |
git branch <name> | ساخت برنچ جدید (بدون سوییچ کردن به آن) |
git branch -m <old> <new> | تغییر نام برنچ |
git branch -d <name> | حذف برنچ (اگر ادغام شده باشد) |
git branch -D <name> | حذف اجباری برنچ (حتی اگر ادغام نشده باشد) |
۲. جابهجایی (git switch vs git checkout)
در نسخههای قدیمی گیت، دستور checkout هم برای جابهجایی بین برنچها و هم برای بازگردانی فایلها استفاده میشد. برای رفع این ابهام، در نسخههای جدید (2.23+) دستور switch معرفی شد.
جابهجایی ساده:
git switch <branch-name>
# Or
git checkout <branch-name>
ساخت و جابهجایی همزمان:
git switch -c <new-branch> # -c: create
# Or
git checkout -b <new-branch>
بازگشت به برنچ قبلی:
git switch -
۳. بازگردانی فایلها (git restore)
اگر میخواهید تغییرات یک فایل را دور بریزید (نه اینکه برنچ عوض کنید)، از restore استفاده کنید:
git restore <file-path>
# معادل قدیمی: git checkout -- <file-path>
دیدن وضعیت برنچها (گراف)
یکی از مفیدترین دستورات برای درک وضعیت فعلی پروژه، دیدن تاریخچه به صورت گراف است:
git log --graph --oneline --all --decorate
این دستور یک نمای درختی از تمام برنچها و کامیتها به شما میدهد.
مفهوم HEAD
HEAD، پاسخ گیت به سوال "من الان کجا هستم؟" است.
- به طور معمول، HEAD به نام یک Branch اشاره میکند.
- آن Branch به یک Commit اشاره میکند.
وضعیت Detached HEAD:
اگر مستقیماً به یک هش کامیت سوییچ کنید (git checkout a1b2c3)، وارد وضعیت "سرِ جدا شده" میشوید. در این حالت اگر کامیت کنید، تغییرات شما به هیچ برنچی وصل نیستند و ممکن است بعداً حذف شوند.
برنچهای ردیاب (Tracking Branches)
وقتی شما یک مخزن را clone میکنید، گیت به صورت خودکار یک برنچ محلی main میسازد که به برنچ origin/main در سرور متصل است. به این برنچها Tracking Branch میگویند.
![]()
مشاهده وضعیت برنچها
برای اینکه ببینید برنچهای شما نسبت به سرور در چه وضعیتی هستند (چقدر جلو یا عقب هستند)، از دستور زیر استفاده کنید:
git branch -vv
خروجی نمونه:
iss53 7e424c3 [origin/iss53: ahead 2] Add forgotten brackets
* main 1ae2a45 [origin/main] Deploy index fix
serverfix f8674d9 [teamone/server-fix-good: ahead 3, behind 1] This should do it
- ahead 2: یعنی ۲ کامیت دارید که هنوز Push نکردهاید.
- behind 1: یعنی ۱ کامیت در سرور هست که هنوز Pull نکردهاید.
ادغام (Merge)
وقتی کار توسعه در یک برنچ تمام شد، باید تغییرات را به برنچ اصلی (مثلاً main) برگردانیم.
انواع روشهای Merge


1. Fast-Forward (Implicit Merge): اگر برنچ مقصد (مثلاً main) از زمان جدا شدن شما هیچ تغییری نکرده باشد، گیت فقط اشارهگر آن را جلو میآورد. در این حالت کامیت جدیدی ساخته نمیشود و تاریخچه کاملاً خطی میماند.
2. Merge Commit (Explicit / Three-Way): اگر هر دو برنچ تغییر کرده باشند، گیت یک کامیت جدید میسازد که حاصل ترکیب دو برنچ است. این کامیت دو والد (Parent) دارد و نشاندهنده نقطه اتصال دو شاخه است.
3. Squash Merge: در این روش، تمام کامیتهای برنچ فیچر در یک کامیت واحد فشرده (Squash) میشوند و سپس به برنچ اصلی اضافه میشوند. این کار باعث میشود تاریخچه برنچ اصلی بسیار تمیز بماند، اما جزئیات تغییرات فیچر از بین میرود.

دستور Merge
ابتدا باید به برنچ مقصد (جایی که میخواهید تغییرات وارد آن شود) بروید:
git checkout main
سپس دستور ادغام را بزنید:
git merge <FEATURE_BRANCH>
حفظ تاریخچه با --no-ff
گاهی اوقات حتی اگر امکان Fast-Forward وجود دارد، میخواهیم یک کامیت Merge صریح داشته باشیم تا مشخص شود که یک ویژگی (Feature) در اینجا اضافه شده است.

git merge --no-ff <FEATURE_BRANCH>
این کار باعث میشود تاریخچه پروژه خواناتر شود و گروهی از کامیتها که مربوط به یک ویژگی خاص هستند، با یک گره مشخص به بدنه اصلی متصل شوند.
تضاد یا Conflict
تضاد زمانی رخ میدهد که گیت نتواند به صورت خودکار تغییرات را ترکیب کند. این اتفاق معمولاً وقتی میافتد که دو نفر یک خط مشخص از یک فایل مشخص را تغییر داده باشند.
کانفلیکت یک خطا نیست؛ بلکه گیت از شما (انسان) درخواست میکند تا تصمیم بگیرید کدام کد درست است.
نمونه یک Conflict
وقتی فایلی دچار تضاد میشود، گیت محتوای آن را به شکل زیر تغییر میدهد:
Here is some content that is not affected.
<<<<<<< main
This is the content in the main branch.
=======
This is the content in the feature branch.
>>>>>>> feature/login-page
شما باید تصمیم بگیرید کدام بخش (یا ترکیبی از هر دو) باقی بماند و خطوط <<<<، ==== و >>>> را پاک کنید.
مراحل حل Conflict
- دستور
git mergeبا خطا مواجه میشود. - فایلهای دارای تضاد را باز کنید (علائم
<<<<<<<و=======را میبینید). - کد درست را انتخاب و علائم را پاک کنید.
- فایل را ذخیره کنید.
- فایل را به Staging ببرید و کامیت کنید:
git add .
git commit -m "Resolve conflict"
انصراف از ادغام
اگر در میانه حل کانفلیکت پشیمان شدید یا گیج شدید، میتوانید همه چیز را به حالت قبل برگردانید:
git merge --abort
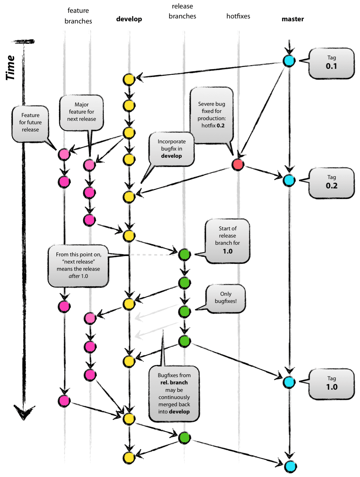
استراتژی Git Flow
در پروژههای تیمی، برای جلوگیری از هرجومرج از مدل استاندارد Git Flow استفاده میشود. این مدل نقش هر برنچ و نحوه تعامل آنها را مشخص میکند.

برنچهای اصلی (Main Branches)
این دو برنچ همیشه وجود دارند و حذف نمیشوند:
- master (یا main): نسخه نهایی و پایدار (Production). کد موجود در این برنچ همیشه آماده انتشار است.
- develop: نسخه در حال توسعه. تمام ویژگیهای جدید و تغییرات برای انتشار بعدی اینجا جمع میشوند.
برنچهای کمکی (Supporting Branches)
این برنچها عمر محدود دارند و پس از ادغام حذف میشوند:
- Feature Branches: برای هر قابلیت جدید یک برنچ از
developساخته میشود و در نهایت بهdevelopبرمیگردد. - Release Branches: وقتی
developبرای انتشار آماده شد، یک برنچ ریلیز (مثلاًrelease-1.2) ساخته میشود. در اینجا فقط باگفیکسهای نهایی و تغییر ورژن انجام میشود و سپس بهmasterوdevelopادغام میشود. - Hotfix Branches: برای باگهای فوری در نسخه Production. از
masterمنشعب شده و سریعاً بهmasterوdevelopبرمیگردد.
سناریوی عملی یک Feature
- شروع کار از روی develop:
git checkout develop
git checkout -b feature/login-page
-
انجام تغییرات و کامیت.
-
بازگشت و ادغام (با
--no-ffبرای حفظ تاریخچه):
git checkout develop
git merge --no-ff feature/login-page
- حذف برنچ فیچر و ارسال تغییرات:
git branch -d feature/login-page
git push origin develop
درخواست ادغام (Pull Request / Merge Request)
در دنیای واقعی و همکاری تیمی، معمولاً شما مستقیماً روی برنچهای اصلی (main یا develop) مرج نمیکنید. بلکه از مکانیزمی به نام Pull Request (PR) (در گیتهاب) یا Merge Request (MR) (در گیتلب) استفاده میکنید.
پول ریکوئست چیست؟
پول ریکوئست روشی است برای اینکه تغییرات خود را به تیم اطلاع دهید و قبل از ادغام نهایی، درخواست بازبینی کد (Code Review) کنید.
چرخه کار با PR
- Push: برنچ فیچر خود را به سرور بفرستید:
git push -u origin feature/login-page - Open PR: در پنل گیتهاب/گیتلب، دکمه "New Pull Request" را بزنید و برنچ خود را با برنچ مقصد (مثلاً
develop) مقایسه کنید. - Review: همتیمیهای شما کد را میخوانند، کامنت میگذارند و اگر مشکلی بود درخواست تغییر (Change Request) میدهند.
- Update: شما تغییرات درخواستی را روی سیستم خود اعمال کرده و دوباره روی همان برنچ Push میکنید (PR به طور خودکار آپدیت میشود).
- Merge: پس از تایید (Approve) مدیر یا همتیمیها، دکمه Merge زده میشود و کد وارد برنچ اصلی میشود.
پول ریکوئست جزوی از هسته گیت نیست، بلکه قابلیتی است که سرویسهای میزبانی مثل GitHub و GitLab ارائه میدهند تا فرآیند Code Review و بحث روی کدها را تسهیل کنند.
اگر از ابزار gh استفاده میکنید، میتوانید بدون ترک ترمینال PR بسازید:
gh pr create
بازنویسی تاریخچه (Rebase)
دستور RebaseRebase جایگزینی برای Merge است که برای تمیز و خطی نگه داشتن تاریخچه استفاده میشود.

git checkout feature
git rebase master
این دستور کامیتهای شما را برمیدارد و در نوکِ برنچ main قرار میدهد، انگار که همین الان کار را شروع کردهاید.
قانون طلایی Rebase:
هرگز روی برنچهای عمومی (Public) مثل main یا برنچی که همکارانتان روی آن کار میکنند، Rebase نکنید. این کار تاریخچه را تغییر میدهد و سیستم بقیه را خراب میکند.
تفاوت Merge و Rebase
- Merge: تاریخچه واقعی را حفظ میکند (چه زمانی شاخه جدا شد و کی ادغام شد). برای همکاری تیمی امنتر است.
- Rebase: تاریخچه را بازنویسی میکند تا خطی و تمیز شود. برای تمیز کردن کامیتهای محلی قبل از ادغام عالی است.
دستورات پیشرفته Rebase
1. Interactive Rebase (-i)
یکی از قدرتمندترین قابلیتهای گیت، Rebase تعاملی است که اجازه میدهد کامیتها را ویرایش، حذف، ادغام (Squash) یا جابجا کنید.
git rebase -i HEAD~3
(این دستور ۳ کامیت آخر را برای ویرایش باز میکند)
در ادیتوری که باز میشود، میتوانید کلمات اول خطوط را تغییر دهید:
- pick: کامیت را نگه دار (پیشفرض).
- reword: پیام کامیت را تغییر بده.
- squash: این کامیت را با کامیت قبلی ادغام کن (برای تمیز کردن تاریخچه).
- drop: این کامیت را حذف کن.
2. Rebase Onto
اگر بخواهید یک برنچ را از یک پایه به پایه دیگر منتقل کنید (مثلاً فیچر شما از develop جدا شده ولی حالا میخواهید آن را روی main سوار کنید)، از --onto استفاده میکنیم:
git rebase --onto main develop feature
چالشهای تغییر تاریخچه (Diverged History)
وقتی از rebase استفاده میکنید، در واقع دارید تاریخچه را بازنویسی میکنید. این یعنی شناسه (Hash) کامیتها تغییر میکند.

چرا Push خطا میدهد؟
اگر شما تاریخچه را تغییر دهید (مثلاً با Rebase) و بخواهید روی سرور Push کنید، گیت خطا میدهد چون تاریخچه محلی شما با تاریخچه سرور همخوانی ندارد (Diverged).
! [rejected] main -> main (non-fast-forward)
error: failed to push some refs to '...'
hint: Updates were rejected because the tip of your current branch is behind
hint: its remote counterpart.
چرا git push --force خطرناک است؟
برای حل مشکل بالا، ممکن است وسوسه شوید از --force استفاده کنید:
git push --force
این دستور تاریخچه سرور را پاک میکند و تاریخچه شما را جایگزین آن میکند. اگر همکاران شما روی آن برنچ کدهایی زده باشند که شما ندارید، کد آنها برای همیشه پاک میشود!
قانون طلایی:
تنها زمانی push --force بزنید که:
- روی برنچ شخصی خودتان هستید.
- مطمئنید کس دیگری روی آن کار نمیکند.
راه حل امنتر: Force with Lease
یک جایگزین امنتر برای فورس پوش، استفاده از --force-with-lease است. این دستور چک میکند که آیا کسی در این فاصله کدی به سرور زده است یا نه. اگر زده باشد، پوش را متوقف میکند.
git push --force-with-lease
توجه: حتی با این دستور هم باید بسیار محتاط باشید، زیرا همچنان تاریخچه را بازنویسی میکند و راه برگشتی برای تغییرات قبلی روی سرور باقی نمیگذارد.